中國汽車行業持續20年的增長時代告一段落,走向新的發展階段。這一轉變對中國汽車廠商(OEM)意味著里程碑時代的到來,品牌運營模式的重點向零售轉變。許多汽車廠商已經逐漸向成熟市場的慣常做法靠近,以銷定產,面向零售轉變經營思路和激勵機制。
背景介紹
根據中國汽車工業協會(CAAM)統計,2018年中國乘用車零售銷量20年來首次出現下降,降幅達到4%。2018年下半年銷量下滑速度加快,今年上半年繼續以兩位數的速度下降。這標志著中國汽車行業持續20年的增長時代告一段落,但也代表中國的汽車市場走向新的發展階段,主要表現為以下四個方面。
零售:從供應不足到供應過剩,經銷商庫存增長到歷史較高水平;
購車者:從以首次購車者為主轉變為有經驗的購車者增多;
向線上轉移:雖然超過95%的新車仍經由汽車經銷商銷售,但消費者在買車前會花更多時間在網上進行研究和評估;
二手車:自2015年銷量持續加速增長,2018年增長13%,占新車銷量的近50%。
目前,許多汽車廠商已經逐漸向成熟市場的慣常做法靠近,以銷定產,面向零售轉變經營思路和激勵機制。
但海外市場的成熟做法在中國未必奏效。中國消費者對數字渠道的心態更為開放,經銷商專營權的法律限制則較為寬松,使得中國市場格局有其獨特性。與此同時,全球汽車工業正在被新的行業趨勢顛覆。新四化,也就是美國汽車研究中心(US Center for automotive Research)稱之為ACES,即自動駕駛化(autonomous)、網聯化(connected)、電動化(electric)和共享化(shared)直接影響到中國汽車廠商和經銷商與客戶打交道的方式。例如,隨著出行產品與服務的快速崛起,汽車廠商不得不思考這樣一個問題,即應如何在賣車和滿足共享車輛需求兩者間尋求平衡。在售后服務領域,互聯互通催生了新商業模式,將會影響經銷商的盈利能力。隨著消費者對汽車廠商和經銷商的期望越來越高,行業參與者需要立即行動起來。
我們認為,汽車廠商應推動營銷變革,并針對七個部分實施整體轉型:四個屬于職能范疇,即銷售管理與激勵、零售網絡布局、市場營銷與品牌建設和售后服務與客戶價值管理),以及組織架構和能力、技術平臺和生態合作伙伴關系三個方面的關鍵實施抓手(見圖1)。我們認為,汽車廠商必須針對上述七個部分制定整體轉型計劃,而非逐個出擊,方能取勝。

本文重點關注銷售領域。下文為汽車廠商提供了銷售變革的方向和具體的戰術手冊,以便幫助他們轉變銷售行為、刺激盈利增長。同時,我們還就相應的關鍵實施抓手進行了詳述。請注意,下文所指的汽車廠商是指擁有獨立經銷商網絡(而非面向消費者直銷)的廠商。

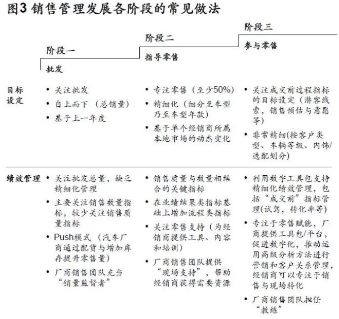
第一階段——專注于批發的角色
車企專注于生產,把汽車批發給經銷商,對后者的激勵僅限于批發活動,如進貨、訂貨和配貨等,與終端消費者的互動通常僅限于市場營銷和品牌管理。
第二階段——承擔指導零售的角色
通過管理經銷商(包括零售目標、零售激勵、車輛分配)來提升零售業績,積極為經銷商提供各種工具,如經銷商網絡平臺、客戶關系管理系統、銷售輔導和培訓模塊。但與終端消費者的直接互動仍停留在市場營銷和品牌管理。
第三階段——深度參與零售的角色
車企與終端消費者的關系有了根本突破,切入消費者的購買決策歷程,開始與經銷商緊密合作,包括開發線索、處理線索和向經銷商移交線索,以及售后服務。


從階段一向階段二過渡——改變什么
此一階段轉變對車企的核心能力提出了新的要求,開拓以零售帶動批發的新思路。車企需要做出以下四大改變。
設定零售目標,要足夠細化、易于衡量
零售目標要具體到每個經銷商的區域市場,轉化為單獨的年度、季度或月度目標零售額。這將是車企和經銷商訂立“績效合同”的核心內容。在某些情況下,也可以圍繞凈收入或銷售毛利制定目標,鼓勵經銷商銷售的不同車型達到恰當的構成比例。無論目標是什么,我們認為最重要的是制定確切的衡量標準,這樣汽車廠商和經銷商才能做到有章可循。
基于此制定全面、可直接追溯的激勵計劃
車企應把50%以上的變動返利從批發激勵轉移給零售激勵。全面的銷售激勵計劃應包括經銷商獎勵、客戶獎勵,以及固定和可變的經銷商返利。激勵計劃必須易于理解且衡量。
為經銷商提供零售支持
首先,可以為銷售人員提供培訓。第二,可以牽頭與行業垂直網站、客戶關系管理系統等提供商集中洽談,幫助經銷商拿到優惠價格。第三,可以說服經銷商采用衡量標準中的最佳實踐,如最低庫存和經銷店密度等。最后,可以為經銷商提供營銷和內容創意。
構建目標與激勵強化型績效管理基礎機制
車企和經銷商應圍繞目標、激勵和業績驅動因素積極溝通,基本框架應至少包含以下內容:
?  每季度(或至少每半年)與每個經銷商正式會面,評估上一階段績效,并就下一階段零售目標達成共識。
?  每月度與經銷商展開績效對話,關注2-3個重點經銷商的重點事項。
?  每季度車企對銷售經理負責的經銷商業績進行評估,并逐層評估至區域經理和全國銷售經理。
車企還應該為經銷商提供一系列標準工具、模板和最佳實踐參考,以幫助他們快速提升零售能力。圖4列出了多項營銷能力建設模塊。

從階段二向階段三過渡——改變什么
指導零售和參與零售的主要區別在于車企與現有和潛在購車者之間的互動方式。后者(參與零售階段)雖然仍通過經銷商銷售汽車,但在整個消費者購車決策過程中起到的作用更大。實際上,由車企主導推動購車決策會更高效。原因如下:
?  車企可借助規模經濟推出技術平臺(如網站、呼叫中心和客戶關系管理系統)、提供以數據為基礎的高級分析能力(如機器學習和精準營銷)。
?  車企能夠更好地與第三方供應商構建生態合作伙伴關系,如在電子商務、品牌營銷和客戶數據等方面建立合作。
?  作為品牌所有者,與經銷商一起端到端協調營銷活動和激勵活動。
我們預計,從第二階段躍至第三階段將比其他市場更快。中國消費者更愿意用個人數據換取更優質的客戶體驗,同時,由大規模數據供應商和電子零售平臺構成的技術生態系統也可能讓這一階段轉變提速。
此階段的重中之重是客戶為中心的流程。經銷商在關鍵轉化環節提供面對面的服務以及試駕等線下體驗。在這一過程中,車企應轉變觀念,將經銷商視為同伴,為經銷商賦能,這將是合作取得成功的關鍵。
我們建議,車企在此階段轉變中應做好以下五件大事:
細化客戶理解,細分目標客戶
第一步是把客戶細分為便于開展工作的類型。我們建議將客戶細分為5-8個類型(每個原型的客戶流程各有不同)。每個類型各有差異,因此可能需要做一些定制化工作,但類型不宜超過8個。
使用可靠數據和分析方法,生成線索,設定優先級別
車企有規模優勢,更易獲取內部和第三方數據,并可利用這些數據進行大規模、個性化營銷,從而生成高質量潛客線索。車企還必須對線索優先排序,將高潛客戶線索轉交給經銷商。
中國車企可以利用新興的消費者數據平臺生態系統,或在數據生態系統上建立工具,或直接與阿里巴巴、騰訊等科技公司建立生態合作伙伴關系。從消費人群看,過往以首次購車者為主,現在復購者逐漸攀升,因此車企掌握的購買偏好數據會越來越多。
投資可擴展能力,讓經銷商專注于銷售
可考慮建立呼叫中心,在將線索轉交給經銷商前先做線索質量評估和預熱。車企甚至可以充當經銷商的“內部銷售團隊”,排除低價值工作,如給潛客打推銷電話、背景調查等,為經銷商員工騰出更多時間賣車。
基于線索(而不僅是銷售)追蹤和管理績效
車企需要整合所有渠道的線索信息,包括品牌網站、天貓等電子商務網站上的旗艦店、品牌自有微店,以及車展等。
采用高級預測性分析推動激勵決策
在第二階段聚合激勵數據(在第二階段)后,下一步就是利用這些數據(以及其他可用的外部數據)來確定哪些激勵方式能帶來最好的銷量、收入或利潤。車企可以與經銷商一起制定有效的激勵、促銷和銷售戰略。
從全球領先車企的發展經驗來看,相較于階段一至階段二的轉變,從階段二向階段三轉變的難度更大,畢竟汽車廠商并不習慣直接吸引客戶,而且經銷商還可能覺得汽車廠商越俎代庖,因此許多經銷商并不情愿向廠商透露其客戶關系管理數據。
我們建議,車企應牢牢把握圖1中提到的三個關鍵實施抓手——組織架構和能力、技術平臺和生態合作伙伴關系,尤其是要研究如何改革銷售和營銷組織,以容納更多新的協作模式。未來的營銷組織中,前臺應該充當地面部隊推進銷售,并且通過各觸點收集市場與客戶洞見。數據科學家通常在中臺工作,以原始數據和第三方數據為基礎進行分析,產品經理則根據數據科學家生成的洞見設計營銷活動和激勵計劃。后臺進行目標設置、車輛分配和業績監控,同時提供市場信息,以簡化前臺和中臺工作。
在重新思考組織與能力建設的同時,車企也需要考慮如何搭建新時期的技術平臺。盡管在過去幾年林林總總出現了很多解決方案,我們認為大部分在實際提升效率,改善經營等方面的效果都有待驗證。當車企逐漸過渡到第三階段深度參與零售時,眾多技術平臺中比較基礎的將是客戶數據平臺(CDP),該平臺將單個客戶數據聚合集中到中心數據庫。CDP確保汽車廠商不僅可收集數據,還可將數據結構化以便推動銷售和營銷活動。圖5列出了CDP的主要組件。我們認為車企既要擁抱技術平臺,又要避免為了“看起來先進”而引入數據和技術,如何取得平衡也是制勝的關鍵所在。

經營范圍包括展覽展示服務,會務服務,公關活動策劃,文化藝術交流策劃,市場營銷策劃,企業形象策劃,設計、制作、代理、發布各類廣告。18518323880微信
悅頓體育照明品牌創始人,20年來專注于各級各類體育運動場館的專業化照明!點亮精彩,照亮運動!有需要的朋友攜手合作!賬號為微信號,運動健康,你我共享!
展覽策劃 | 項目管理 | 品牌展示 深耕展覽行業20年 | 累計服務客戶2000+ | 專注品牌文化與商業價值融合(13918729898同V)